欢迎进入中国陶瓷工业协会网站
联系电话:010-63305665
登录
/
注册
English
搜索
首页
关于协会
协会介绍
协会章程
协会领导
部门职责
组织结构
专委会
联系协会
协会风采
协会活动
工作报告
通知公告
社会责任
行业聚焦
行业动态
行业交流
行业标准
党建专栏
竞赛培训
全国竞赛
省市竞赛
联系赛区
展会信息
科技服务
数据分析
产业集群
标准发布
创新平台
大师专栏
会员服务
科技服务
数据分析
产业集群
陶瓷之都
陶瓷名城
标准发布
创新平台
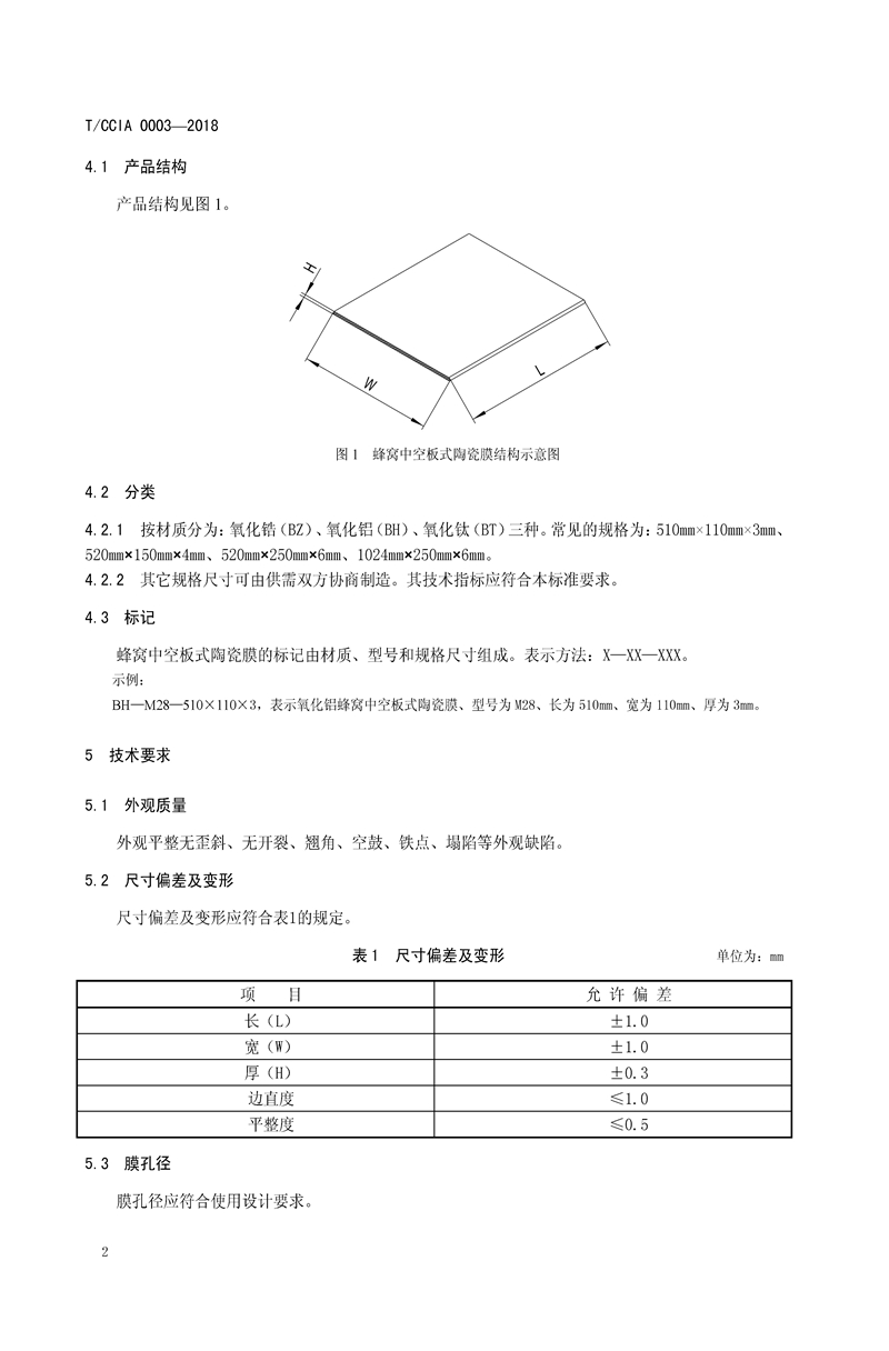
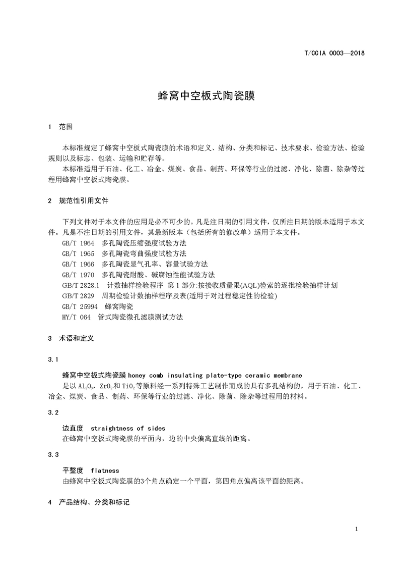
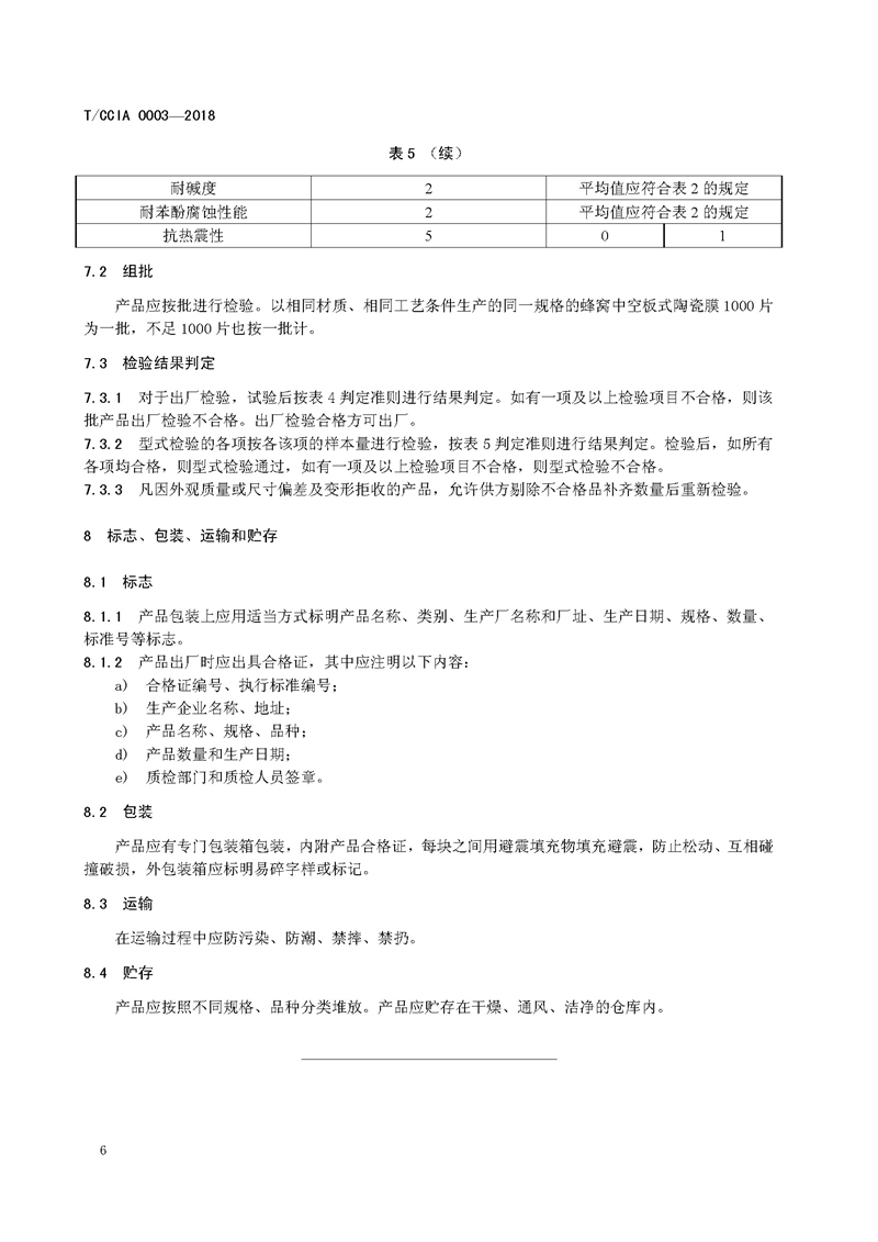
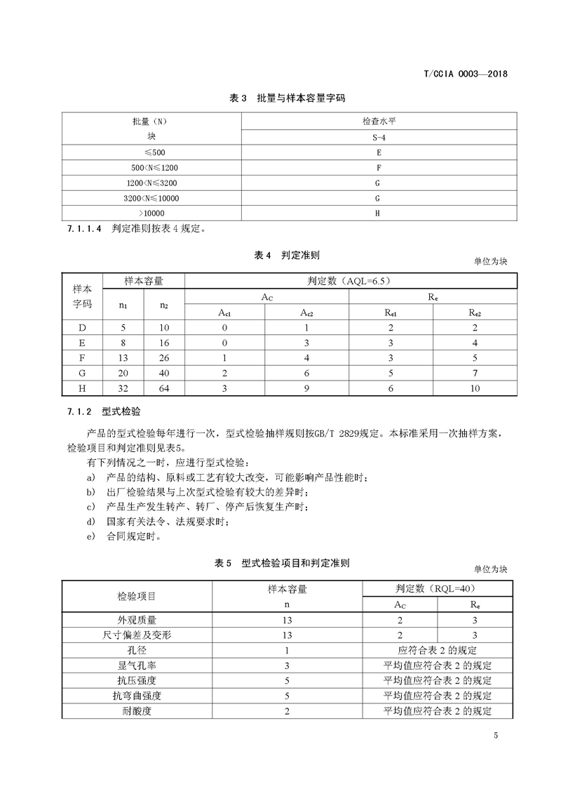
《蜂窝中空板式陶瓷膜》标准
发表于 2018-11-28
《
蜂窝中空板式陶瓷膜
》标准内容如下:
附件下载:
蜂窝中空板式陶瓷膜标准.pdf
上一篇:
中国陶瓷工业协会关于征集2025年度团体标准计划项目的通知
下一篇:
中国陶瓷工业协会关于《蜂窝中空板式陶瓷膜》标准函审通知